
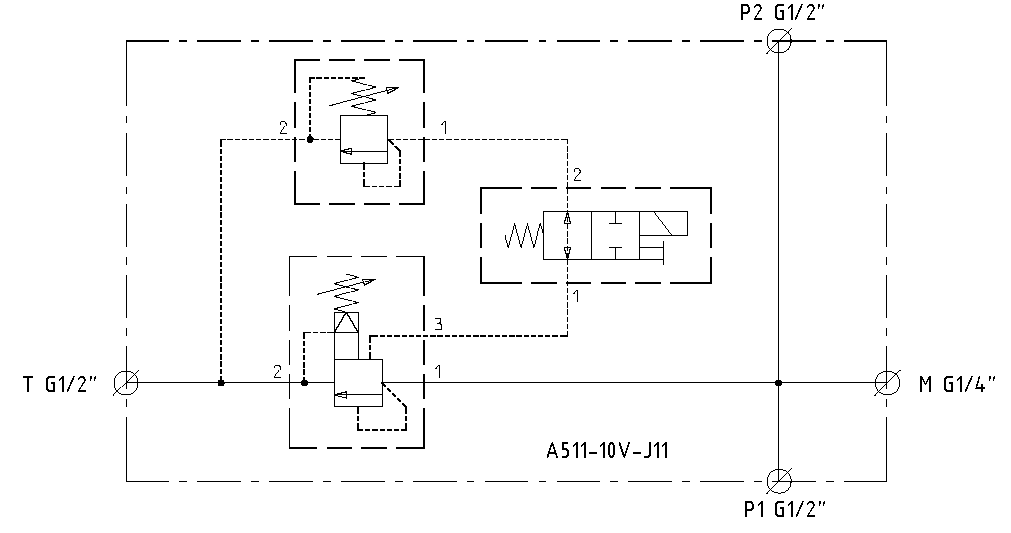
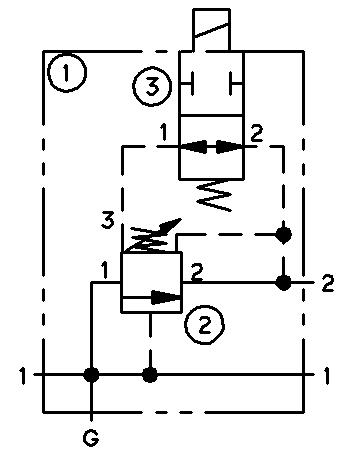
Elstyrd tryckbegränsningsventil med 2 trycknivåer, rörmonterat.

Lösningarna här är elstyrda och man använder en huvudtryckbegräsningsventil som har en dräneringsledning.
När den är stängd får ventilen att arbeta på sitt inställda tryck. När man öppnar dräneringsledningen med en elektrisk ventil öppnar ventilen och systemet blir nästan trycklöst.
Vi har färdiga block både för sandwich och rörmonterade lösningar. Samtliga block finns i aluminium (3000 psi/ 210 bar) eller stål (5000 psi/ 350 bar) och kan fås med ytbehandling.
SUN Hydraulic har fyra elstyrda tryckbegränsningsventil har denna funktion i samma ventil.
Tryckbegränsning i opåverkat läge och fritt flöde i påverkat läge hittar du här.
Tryckbegränsning i opåverkat läge och stängt i påverkat läge hittar du här.
Stängt länge i opåverkat läge och tryckbegränsning i påverkat läge hittar du här.
Fritt flöde i opåverkat läge och tryckbegränsning i påverkat läge hittar du här.

Elstyrd tryckbegränsningsventil med 2 trycknivåer, rörmonterat.

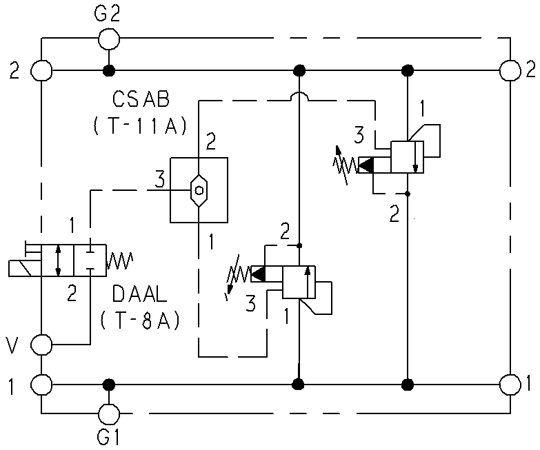
Elavlastad tryckbegränsare A till T eller B till T, sandwichmonterat.

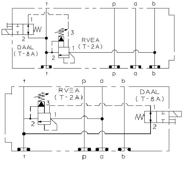
Elavlastad dubbel tryckbegränsare, rörmonterat.

Elavlastad tryckbegränsare, flänsmonterat.

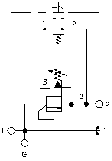
Elavlastad tryckbegränsare, rörmonterat.

Elavlastad tryckbegränsare, rörmonterat.

Elavlastad tryckbegränsare P till T, sandwichmonterat.

Hydnet
EA Rosengrens gata 29
421 32 Västra Frölunda
031 - 499 490
info@hydnet.se