
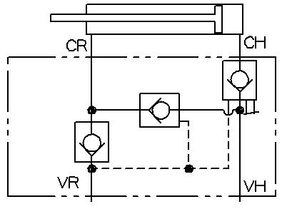
Regenerativ ventilkrets, full time, sandwichmonterat.
Principen är att man leder tillbaka oljan från minussidan på cylinder till plussidan. Cylindern kommer då röra sig snabbare men med lägre kraft.
Det finns funktioner där man vill växla mellan regenerativ drift och normal drift exempelvis komprimatorer. När cylindern rör sig i ett utrymme utan belastning är det regenerativa läget automatiskt inkopplat och presshuvudet rör sig snabbt. När presshuvudet får kontakt med materialet som ska komprimeras ökar trycket och då växlar systemet över till normal drift så man kan utnyttja full kraft. Detta kallas för pressure sensitive tryckavkännande.
Det finns både rörmonterade och sandwichmonterade. Rörmonterade finns i storlek upp till SAE 1 ½” fläns och sandwich upp till NG25.
Samtliga block finns i aluminium (3000 psi/ 210 bar) eller stål (5000 psi/ 350 bar) och kan fås med ytbehandling.
Om man inte vill ha ett automatiskt system finns även full-time system som alltid är i det regenerativa läget.
Se nedan för full-time regenerativ krets.

Regenerativ ventilkrets, full time, sandwichmonterat.

Regenerativ ventilkrets, full time, rörmonterat.

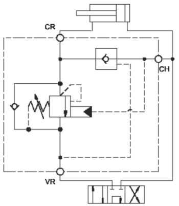
Regenerativ ventilkrets, full time, sandwichmonterat.

Regenerativ ventilkrets, full time, pilotstyrd backventil, rörmonterat.
Regenerativ ventilkrets, elstyrd, rörmonterat.

Regenerativ ventilkrets, tryckavkännande, rörmonterat.

Regenerativ ventilkrets, tryckavkännande, pilotstyrd backventil, rörmonterat.

Regenerativ ventilkrets, tryckavkännande, sandwichmonterat.

Hydnet
EA Rosengrens gata 29
421 32 Västra Frölunda
031 - 499 490
info@hydnet.se